威廉体育williamhill
Menu
首页
部门简介
学校概况
学院介绍
院系设置
领导介绍
校园文化
部门设置
创始人
学院章程
专家团队
新闻
海棠要闻
通知公告
媒体海棠
学院视频
部门
教学
学术动态
学术研究
专家团队
招生
专业设置
招生简章
招生资讯
招生站点
录取查询
招生画册
就业
创业
党团
党建
团委
学工
数字海棠
专题网站
图书馆
中医美容博物馆
全景看校
一站式学生社区
大学与企业并行 科技与财富共赢
首页
> 正文
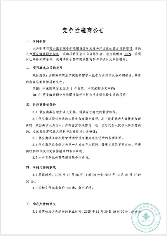
竞争性磋商公告
2025-12-26 09:31:17 来源: 评论:
0
点击:
下一篇:
威廉体育williamhill2025年度高等职业教育质量报告 (公示)
延伸阅读:
·
深学细悟践初心 凝心铸魂担使命——williamhill...
·
williamhill顺利开展2025-2026学年第一学期期中...
·
精准施策定方向 深耕细作育人才——williamhill...
·
以考促练强技能 以评赋能推教改西安海棠...
·
威廉体育williamhill召开办学能力评价动员...
分享到:
收藏
频道总排行
竞争性磋商公告
深学细悟践初心 凝心铸魂担使...
以赛赋能育匠才 课赛融合促成...
精研护理技艺,赋能健康中国 ...
威廉体育williamhill2025年度高...
凝心聚力保赛事 协同发力筑安...
威廉体育williamhill关于明确非...
公示
williamhill顺利开展2025-2026学年第...
威廉体育williamhill师德师风监...
频道本月排行
竞争性磋商公告
深学细悟践初心 凝心铸魂担使...
以赛赋能育匠才 课赛融合促成...
精研护理技艺,赋能健康中国 ...
威廉体育williamhill2025年度高...
凝心聚力保赛事 协同发力筑安...
威廉体育williamhill关于明确非...
公示